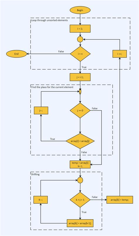
Adam Petersen Blog